a一级黄色片

山職新聞
山職新聞
【聚焦職教周】我院在全省機電產品創新設計競賽中再獲佳績
作者:王福欣    來源:鐵道機車與機電裝備系     瀏覽次數:    發布時間:2019-05-11

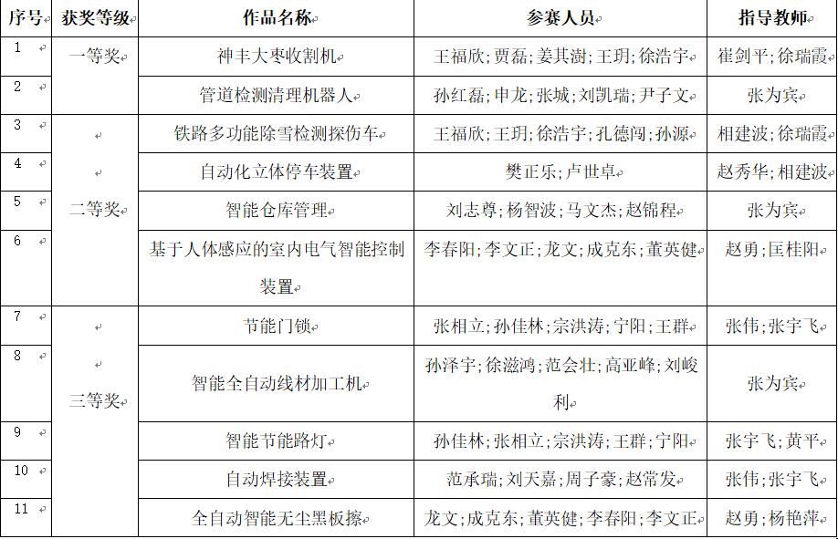
5月4日至6日,2018年山東省大學生機電產品創新設計競賽在德州舉行,我院師生努力拼搏,最終獲2個一等獎、4個二等獎、5個三等獎好成績。

本次競賽以“解決城市小區中家庭用車停車難問題的小型停車機械裝置的設計與制作”“輔助人工采摘包括蘋果、柑桔、草莓等10種水果的小型機械裝置或工具的設計與制作”為主題,競賽項目分為“主題競技”項目和“機器人創意展示”項目兩類進行。

經過賽前挑燈夜戰對機器人進行設計和反復的調試,賽場上出色發揮,最終,由崔劍平、徐瑞霞老師指導,王福欣、賈磊、姜其澍、王玥、徐浩宇等五位同學制作的《神豐大棗收割機》獲主題采摘項目一等獎,由張為賓老師指導,孫紅磊、申龍、張城、劉凱瑞、尹子文等五位同學制作的《管道檢測清理機器人》獲創意展示項目一等獎。《鐵路多功能除雪檢測探傷車》《自動化立體停車裝置》《智能倉庫管理》《基于人體感應的室內電氣智能控制裝置》等四個作品獲大賽二等獎,《節能門鎖》《智能全自動線材加工機》《智能節能路燈》《自動焊接裝置》《全自動智能無塵黑板擦》等五個作品獲大賽三等獎。

通過參與此項賽事,我院師生與全省高校本、專科生同臺競技,得到了寶貴的學習交流機會,充分展現了我院師生良好的精神風貌和較高的綜合素質,對促進實踐教學、培養學生創新意識具有積極推動作用。

快速鏈接: | | | |